How brain diseases affect the lower urinary tract function?
Ryuji Sakakibara1, Tatsuya Yamamoto2, Noritoshi Sekido3, Setsu Sawai1
1Neurology, Sakura Medical Center, Toho University, Sakura, Japan;
2Neurology, Chiba Prefectural University of Health Sciences, Chiba, Japan;
3Urology, Ohashi Medical Center, Toho University, Sakura, Japan
*Corresponding author: Ryuji Sakakibara, MD, PhD, Neurology, Sakura Medical Center, Toho University, 564-1 Shimoshizu, Sakura 285-8741, Japan, Tel.: +81-43-462-8811, ext. 2323, Fax: +81-43-487-4246, Email: sakakibara@sakura.med.toho-u.ac.jp
Abbreviations: LUT, lower urinary tract; IC, insular cortex; ACG, anterior cingulate; PFC, prefrontal cortex; PAG, periaqueductal gray; IML, intermediolateral; PSC, pontine storage center; PMC, pontine micturition center; PAG, periaqueductal gray; RVMM, rostral ventromedial medulla; GABA, gamma aminobutyric acid; CRF, corticotropin-releasing factor; rTMS, repetitive transcranial magnetic stimulation; SPECT, single photon emission computed tomography; PET, positron emission tomography; fMRI: functional magnetic resonance imaging; NIRS, near infrared spectroscopy; MEG, magnetoencephalography; IC, insular cortex; ACG, anterior cingulate; NIRS, near-infrared spectroscopy; SMA, supplementary motor area; LUTS, lower urinary tract symptoms; CPT, current perception threshold; OA, overactive bladder; SSEP, somatosensory evoked potentials; EPSP, excitatory postsynaptic potential; IPSP, inhibitory postsynaptic potential; CRF, corticotropin-releasing factor; MMSE, Mini-Mental State Examination; FAB, Frontal Assessment Battery; PD, Parkinson's disease; DO, overactivity detrusor; AD, Alzheimer's disease; WMD, white matter disease; DLB, dementia with Lewy bodies; LUTD, lower urinary tract dysfunction; UI, urinary incontinence; DU, detrusor underactivity; DAT, dopamine transporter; MIBG, metaiodo-benzylguanidine; BBB, blood-brain barrier; NPH, normal-pressure hydrocephalus
Received October 13, 2022; Revision received November 19, 2022; Accepted December 8, 2022; Published December 29, 2022
Abstract
This article reviewed brain mechanism of the lower urinary tract (LUT). Among autonomic nervous systems, LUT is unique in terms of afferent pathophysiology; bladder sensation is perceived soon after the storage phase and throughout the voiding phase. Within the brain, this is measured in experimental animals by the firing of single neurons and in humans by evoked potentials/functional neuroimaging. The evidence indicates that sphincter information goes up to the precentral motor cortex and other brain areas, and bladder information goes up to the insular cortex (IC)/anterior cingulate (ACG) and further to the prefrontal cortex (PFC). Another LUT-specific phenomenon is efferent pathophysiology: detrusor overactivity (exaggerated micturition reflex) occurs in brain diseases such as stroke (focal disease) and dementia with Lewy bodies (diffuse diseases, may overlap with each other). With the turning off and on of the brain-switch of micturition (at the periaqueductal gray [PAG]), there is a bladder-inhibitory PFC-IC/ACG-hypothalamus-PAG pathway, with interconnections via the PFC with a PFC-nigrostriatal D1 dopaminergic pathway and a PFC-cerebellar pathway. Brain diseases that affect these areas may cause a loss of the brain's inhibition of the micturition reflex, leading to detrusor overactivity. This has a significant clinical impact on patients and requires appropriate management.
Keywords: brain, bladder, functional neuroimaging, stroke, overactive bladder
INTRODUCTION
The lower urinary tract (LUT) is under control of the brain [
1-
5]. Among the internal organs that are regulated by the autonomic nervous system, LUT is unique in terms of both afferent and efferent pathophysiology. Concerning afferent pathophysiology, sensation from the bladder is perceived soon after beginning of the storage phase and throughout the voiding phase, and there is a significant clinical impact if this is altered. Regarding the LUT and efferent pathophysiology, both detrusor underactivity ('loss of function,' mostly of peripheral origin, such as constipation and orthostatic hypotension) and detrusor overactivity ('exaggerated function,' mostly of central origin) can occur, with significant clinical impact. Both the afferent and efferent pathophysiology of the LUT are relevant to the brain. This article reviews brain mechanism of the LUT, and brain diseases affecting the LUT.
Brain control of the lower urinary tract
Peripheral innervation of the LUT
A brief review of the anatomy and peripheral innervation of the LUT is necessary before considering contribution of the brain. The urinary system consists of the upper urinary tract (kidney and ureter) and the LUT (urinary bladder and urethra), the latter providing temporary storage reservoirs for urine and its voluntary excretion [
1-
3]. The urinary bladder is located retroperitoneally in the pelvis just posterior to the symphysis pubis. The detrusor muscles and the transitional epithelium (called ‘urothelium’) make the bladder uniquely suited for its function of urine storage. The smooth triangular region of the bladder base outlined by these three openings is called the trigone. The urethra is a thin-walled tube that carries urine to the outside of the body. At the bladder-urethral junction, a thickening of the smooth muscle forms the internal urethral sphincter. The external urethral sphincter is composed of skeletal muscle that is voluntarily controlled.
The bladder has abundant muscarinic M2,3 receptors and adrenergic Beta 3 receptors and is innervated by cholinergic fibers (parasympathetic pelvic nerve; contraction, from the S2-4 preganglionic intermediolateral [IML] nuclei at the sacral cord) and noradrenergic fibers (sympathetic hypogastric nerve; relaxation, from the T10-L2 preganglionic IML nuclei at the thoracolumbar cord). The urethra has abundant adrenergic alpha 1A/D receptors and nicotinic receptors and is innervated by noradrenergic fibers (sympathetic hypogastric nerve; contraction, from the T10-L2 IML nucleus at the thoracolumbar cord) and cholinergic fibers (somatic pudendal nerve; contraction, from the S2-4 Onuf's nuclei at the sacral cord) (Fig. 1). Afferent fibers are thought to transmit in all three nerves, i.e., hypogastric nerve, pelvic nerve, and pudendal nerve.
Figure 1 Neural circuitry relevant to micturition. The lower urinary tract consists of two major components, the bladder and the urethra. The bladder is innervated mainly by the parasympathetic pelvic nerve. The urethra is innervated by the sympathetic hypogastric nerve and somatic pudendal nerve. Urinary storage is dependent on the reflex arc of the sacral spinal cord. The storage reflex is thought to be tonically facilitated by the brain, particularly the pontine storage center. The storage function is thought to be further facilitated by the hypothalamus, cerebellum, basal ganglia, and frontal cortex. Central cholinergic fibers from the nucleus basalis Meynert (NBM, also called the Ch4 cell group) seem to facilitate urinary storage. Micturition is dependent on the reflex arc of the brainstem and the spinal cord, which involves the midbrain periaqueductal gray (PAG) and the pontine micturition center (located in or adjacent to the locus coeruleus [LC]). The voiding function is thought to be initiated by the hypothalamus and prefrontal cortex, which overlap the storage-facilitating area.
Notes: A, adrenergic/noradrenergic; DLTN, dorsolateral tegmental nucleus; GABA, gamma-aminobutyric acid; IML, intermediolateral cell column; L, lumbar; MPOA, medial preoptic area; PBN, parabrachial nucleus; PVN, paraventricular nucleus; S, sacral; SNC, substantia nigra pars compacta; T, thoracic; VTA, ventral tegmental area; ZI, zona incerta.
The LUT performs two opposite functions — storing urine and emptying urine — both of which need an intact neuraxis that involves almost all parts of the nervous system. This is in contrast to postural hypotension, which arises due to lesions below the medullary circulation center [
6]. It is speculated that the descending tract to the sacral Onuf's nucleus lies in the pyramidal tract, and the descending tract to the lumbosacral IML nucleus lies in the lateral column just inside the pyramidal tract. The ascending tracts from the LUT to the thalamus lie in the dorsal tract (presumably related to the maximum desire to void/urgency/pain) and spinothalamic tract (presumably related to the first sensation).
Role of the brain for storage and voiding function of the LUT
Normal urinary storage is dependent on the autonomic reflex arc of the lumbosacral spinal cord segments [
1-
3]. The storage reflex is thought to be tonically facilitated by the brain, particularly the pontine storage center (PSC), or L-region [
7,
8]. The PSC lies just ventrolateral to the pontine micturition center (PMC), which is also called Barrington's nucleus or M-region. In addition to the PSC, the storage function is facilitated mostly by the hypothalamus, cerebellum, basal ganglia, and prefrontal cortex. These areas and their functions have been studied by extracellular/intracellular single-unit recording and electrical/chemical microstimulation. The specific brain areas that have been explored by these methods include the PSC [
7,
8], PMC (9
,10), periaqueductal gray (PAG) [
11,
12], rostral ventromedial medulla (RVMM) [
13] (
Fig. 2A), raphe nucleus (serotonergic) [
14], hypothalamus (glutamatergic) [
15,
16], substantia nigra pas compacta/ventral tegmental area (dopaminergic) [
17], striatum (gamma aminobutyric acid [
GABA]-ergic) [
18,
19], subthalamic nucleus (glutamatergic) [
20-
22], amygdaloid body (noradrenergic, dopaminergic, cholinergic, histaminergic) [
23], the prefrontal cortex/cingulate/limbic cortex (including cholinergic and glutamatergic fibers) [
24], and the thalamus [
25,
26] (
Fig. 2B).
Neuronal recording studies and neurotransmitters
Neuronal recording showed that there are a variety of firing patterns (e.g., constant, augmenting, decrementing, on, off) indicating that within each small brain area, there seems to be a microcircuit that might focally regulate LUT function, in addition to networking with one or more other brain areas. Electrical/chemical microstimulation showed that the PMC shows evocation whereas the PSC shows inhibition of the micturition reflex. However, within some focal brain areas such as the PAG and ventral tegmental area, there are facilitation and inhibition points that seemed either somatotopically or mosaically organized. The possibility that electrical stimulation can stimulate fibers throughout the area must be kept in mind when considering these findings.
In contrast to normal urinary storage (which is dependent on the lumbosacral spinal cord), normal micturition is dependent on the autonomic reflex arc of the brainstem and the spinal cord. The micturition reflex is thus called the spino-bulbo-spinal reflex, and it involves the midbrain PAG and the PMC [
27,
28]. The PMC is located in or adjacent to the locus coeruleus (partly noradrenergic, corticotropin-releasing factor [
CRF]-ergic and glutamatergic) [
29]. The PMC is thought to facilitate the sacral bladder preganglionic nucleus (mainly by glutamate) while inhibiting the sacral urethral motor nucleus (the Onuf's nucleus) by GABA-, glycine-, and estrogen receptor 1 (ESR1)-containing neurons [
30]. The voiding function seems to be initiated and facilitated by the midbrain PAG (also called the 'on-off switch'), which is further regulated by the higher brain structures,
e.g., the hypothalamus and the prefrontal cortex, which seem to lie in close vicinity to, or overlap, the storage-facilitating area.
Neuronal stimulation studies
Not many microstimulation studies are available above the level of the basal ganglia. Gjone reported bladder contraction after electrical stimulation of the limbic cortex [
31]; few studies could reproduce this finding, however. It is known that the sacral Onuf's nucleus innervating the external sphincter is projected directly from the medial surface of the Brodmann's motor Area 4 [
32]. This is in contrast to the finding that sacral IML nucleus innervating the bladder receives fibers from Barrington's nucleus, which is further regulated by the higher brain structures including the prefrontal cortex [
1]. The reason why few studies could reproduce the finding reported by Gjone [
31] seems to be that the higher the stimulating sites are or might be, the greater the number of circuits/relaying neurons might exist (increasing the complexity of excitatory and inhibitory neurons/fibers). In humans, electrical microstimulation at the medial prefrontal cortex and anterior cingulate cortex before a neurosurgical resection of intractable focal epilepsy elicited urinary urgency [
33] and bladder contraction [
34]. In contrast, repetitive transcranial magnetic stimulation (rTMS) lessened detrusor overactivity in patients with Parkinson's disease (possibly facilitating the bladder-inhibitory prefrontal-D1 dopaminergic pathway) [
35].
Neuroimaging studies relevant to LUT function
Noninvasive neuroimaging has been used extensively to investigate LUT function in humans. These imaging modalities include single photon emission computed tomography (SPECT), positron emission tomography (PET), functional magnetic resonance imaging (fMRI), near infrared spectroscopy (NIRS), and magnetoencephalography (MEG). Among these, the first study was performed using SPECT, and it revealed activation at the upper pons, left sensorimotor cortex, right frontal cortex, and bilateral somatosensory cortex during bladder filling in healthy volunteers [
36]. These findings were consistently reproduced by PET and fMRI using more advanced visuo-mathematical analysis tools; in addition, the activation in the PAG, cerebellum, thalamus, basal ganglia, insular cortex (IC), anterior cingulate (ACG), and prefrontal cortex are consistently observed [
37-
43] (
Fig. 3A). Since these findings are evidence of neurovascular coupling, the activated area might reflect neuronal (mostly synaptic) firings that are akin to those observed in experimental studies.
Figure 2 Studies of single unit recording and electrical microstimulation in experimental animals. A: The pontine micturition center (PMC), periaqueductal gray (PAG), the pontine storage center (PSC), the rostral ventromedial medulla (RVMM), and neuronal firing in response to bladder behaviors. B: The frontal cortex and neuronal firing in response to bladder behaviors.
Notes: Figure B was cited from Reference 24.
Bladder filling and voiding is a slow, sequential phenomenon of 6‒7 cycles per day. Bladder sensation depends on both the detrusor pressure and the bladder volume. Studies investigating multi-variable bladder sensation (with a five-grade bladder sensation method [
44-
46]) showed that, during slow filling, some patients reported that their sensation goes up and down, paralleling the rise and fall of overactive detrusor pressure (detrusor pressure-dominant) whereas others reported that their sensation goes up constantly irrespective of whether overactive detrusor pressure rises or falls (bladder volume-dominant) [
44]. In pathological conditions, the first sensation decreases (volume enlarges) in patients with peripheral nerve diseases [
45] or increases (volume lessens) in patients with detrusor overactivity and in those with increased sensation without detrusor overactivity (
e.g., with interstitial cystitis, psychogenic sensory urgency) [
46]. In related studies, the real-time measurement of brain activation during storage and micturition was achieved with near-infrared spectroscopy (NIRS) [
47-
49]. A slow, sequential real-time measurement by NIRS showed that (1) an increase of oxy-hemoglobin (oxy-Hb, a marker of neurovascular coupling) starts before the first bladder sensation occurs, (2) there was a continuous increase of oxy-Hb during bladder filling to the point just after voiding began, (3) there was a continuous decrease of oxy-Hb after voiding, and (4) the area activated was the bilateral lateral prefrontal area, particularly Brodmann's Areas 8
, 10, and 46 (
Fig. 3B,C).
Figure 3 Functional neuroimaging by PET and NIRS. A. Brain activation during bladder storage. The prefrontal cortex, insula, thalamus (in other studies the striatum as well), anterior cingulate, supplementary motor area (SMA), periaqueductal gray (PAG), pons (adjacent to the pontine micturition center [PMC] and the pontine storage center [PSC]), and cerebellum are activated. B. A slow, sequential real-time measurement by NIRS showed that (1) an increase of oxy-hemoglobin (oxy-Hb, a marker of neurovascular coupling) starts before bladder first sensation occurs, (2) there was a continuous increase of oxy-Hb during bladder filling to the point just after voiding began, (3) there was a continuous decrease of oxy-Hb after voiding, and (4) the area activated was the bilateral lateral prefrontal area, particularly Brodmann's areas 8, 10, and 46. C. NIRS indicates that after a 3-month administration of fesoterodine (a peripheral anticholinergic) for overactive bladder, the deactivated prefrontal cortex seemed to become reactivated, together with an enlargement of bladder capacity.
Notes: Figure 3A and 3B were cited from Reference 38.
Electrosensation studies
Another technique that has been used to investigate lower urinary tract symptoms (LUTS) is electrosensation [
50]. Electrosensation (sensation evoked by electrical stimulation) of the LUT and reflex (modified) micturition/storage by the LUT have been extensively studied. Experimental studies have applied electrostimulation of the peripheral nerves innervating the LUT (
i.e., the pudendal nerve, pelvic nerve, and hypogastric nerve). In humans, among the three nerves, selective pudendal nerve stimulation [
51,
52] and neuromodulation adjacent to the sacral nerves (pudendal nerve and pelvic nerve) [
53-
55] have been performed. Electrical stimulation with variable changes in frequency (current perception threshold, CPT) is thought to selectively stimulate fibers [
56,
57];
e.g., CPT measures obtained at 2000
, 250, and 5 Hz, reflecting large myelinated (Aβ), small myelinated (Aδ), and small unmyelinated C fiber function respectively, although this has been debated. This is because physiologically, the velocity of small myelinated (Aδ) and small unmyelinated C fibers is very low (1–5 m/s), and the magnitude of stimulation must be large enough to produce pain. In contrast, several studies in humans have been performed using the CPT method [
58-
64], and their results demonstrated a decrease/normalization of electrosensation by resiniferatoxin [
59] and antimuscarinics (tolderodine [
61], oxybutynin [
62]) in patients with overactive bladder (OAB).
This 'electrosensation' can be measured in the cerebral cortex by several methods,
e.g., by measuring somatosensory evoked potentials (SSEP) [
65] and by obtaining a magnetoencephalogram [
66] by electrical stimulation of the LUT. Electrosensation was first described in experimental animals [
67] and then it was applied in humans.[
68] The area where evoked potentials are recorded are just around the medial motor cortex (Brodmann's Area 4) where the feet and viscera are located [
66]. Recent SSEP studies compared the LUT stimulation frequencies by 0.5
, 1.1, and 1.6 Hz, and showed that the lower the stimulation frequency was, the better the map strength might be, like CPT [
65]. In contrast to electrical stimulation of the nerves innervating limbs, evoked responses from the thalamus are not clearly obtained by electrical stimulation in the LUT.
Brain area relevant to the LUTS: cortical structures
The prefrontal cortex, medial superior/middle frontal gyri, cingulate cortex, supplemental motor area, and insular cortex have been regarded as the higher center for micturition. OAB (urinary urgency and frequency) due to detrusor overactivity is a common bladder abnormality in lesions of the above brain areas [
69]. Lesions in the basal ganglia and the cerebellum are also known to produce detrusor overactivity [
69]. The exact roles of these brain area remain uncertain, because the brain has a galaxy of neuronal circuits and each local circuit may have a connection that is 'plus' (
i.e., an excitatory postsynaptic potential [
EPSP]) or 'minus' (inhibitory postsynaptic potential [
IPSP]). One circuit may receive numerous numbers of inputs from other circuits. The question of which part of the brain is primary for micturition decision-making must also be considered.
At present, the insular cortex (IC)/anterior cingulate gyrus (ACG) seem to be the first-order center above the hypothalamus-PAG switching system, and the PFC seems to be the second-order center above the IC/ACG; together, a PFC-IC/ACG-hypothalamus-PAG pathway might tonically inhibit the micturition reflex [
70-
72]. This is because (1) PFC is deactivated whereas the IC/ACG was strongly activated during bladder storage in patients with urge-incontinence (detrusor overactivity) compared to healthy controls [
73], and (2) a connectivity analysis revealed that the PFC and IC/ACG pathway showed positive modulation in healthy subjects (presumably inhibitory) and negative modulation in patients with urge-incontinence (detrusor overactivity) (presumably loss of inhibition) [
74].
During a whole storage-micturition cycle, NIRS (as mentioned above [
47]) could not measure inner brain structures such as the insula, cingulate and medio-frontal cortex. However, NIRS showed that from the end of the storage phase to the beginning of the micturition phase, the PFC was most strongly activated, and the activation ceased gradually after micturition [
47]. The medial motor cortex (relevant to the sphincter muscle) behaves similarly (presumably a secondary phenomenon to maintain continence) [
49]. A study of rats by fMRI revealed that during a storage-micturition cycle, in the micturition phase the brain activation shifted to the insula (right anterior)-cingulate cortex (anterior) with surrounding brain area (primary and secondary somatosensory cortex, etc.) [
75]. More recently, a study of freely moving mice with an indwelling optogenetic probe in the frontal motor cortex (M1) demonstrated that activation of this area elicited micturition through corticotropin-releasing factor (CRF)-containing PMC neurons. Silencing of this area abolished micturition [
76]. Therefore, although species differences exist, not only the PFC but also the motor cortex — at least in part — may have a role in initiating micturition. This is in line with the observation that on voiding, sphincter relaxation precedes detrusor contraction for a couple of seconds; however, striated muscles could relax/contract more quickly than smooth muscles do.
Since the PFC has a wide range of neural functions including autonomic-bladder but also cognitive-decision making, there is crosstalk among areas of the brain that have roles in autonomic and cognitive functions via the PFC. Clinical studies have shown that in elderly subjects with urodynamic detrusor overactivity and OAB symptoms, the OAB was not closely associated with general cognitive task (as measured by the Mini-Mental State Examination [
MMSE]) but was closely associated with an inhibitory control task (a category of the Frontal Assessment Battery [
FAB], a function of decision-making), indicating that a loss of general inhibition by the PFC lesion may lead to both OAB and disturbed decision-making [
77]. Similar findings were observed in another investigation [
78].
Brain area relevant to the LUTS: basal ganglia, cerebellum and other deep structures
In addition to the PFC-IC/ACG-hypothalamus-PAG pathway, there is a dense fiber connection between the PFC and the posterolateral striatum [
79,
80]. This pathway is relevant to not only motor but also cognitive [
81], mental [
82], and autonomic nervous system function [
83]. There is growing evidence that a PFC-nigrostriatal D1 dopaminergic pathway inhibits the micturition reflex[
84,
85], possibly via the GABAergic collateral from the direct pathway of the basal ganglia motor circuit or via the PFC as a bidirectional projection from the circuit [
86,
87]. Since the nigrostriatal system is one of the centers controlling muscle tone and movement, LUT dysfunction originating from this area is closely related to motor disorder [
88].
There is also a dense fiber connection between the PFC and the cerebellum [
89], and this connection has a role not only in motor function but also in cognition/emotion [
90]. Electrical stimulation in the cerebellar cortex/vermis/fastigial nucleus inhibited the micturition reflex, whereas lesioning at this site facilitated micturition [
91]. A PFC-cerebellar pathway may have a role — at least in part — in the higher control of micturition [
92,
93].
Regarding the afferent fibers within the brain, the thalamus is activated during bladder filling equally in healthy volunteers and in subjects with OAB. In an experiment using animals and fMRI related to the brain-switch structure of micturition (PAG), the thalamus was activated during storage, and the activation increased significantly on micturition [
25,
26]. In fMRI studies of individuals with Parkinson's disease (PD), above the thalamus, the PFC was deactivated [
85] as has been observed in patients with white matter disease [
94]. In PD patients, when the deep brain stimulation (at the subthalamic nucleus) switch turned on, OAB was ameliorated and the PFC was reactivated (tended to be normalized) [
85].
The brainstem raphe has an abundance of serotonin (5-hydroxytryptamine, 5-HT) and a unique fiber connection pattern;
i.e., rostral raphe sends fibers upward to the thalamus, basal ganglia and the PFC; while caudal raphe sends fibers downward to the sacral cord directly. The functional role of the raphe includes not only autonomic, but also mood (in disease state, depression), cognitive/learning, vigilance/sleep, motor control, and sensory/pain modulation [
95]. Studies have shown that 5-HT2A and 5-HT7 receptors are involved in LUT function, either facilitatory or inhibitory, depending on the receptor subtypes [
96,
97]. Clinically, approximately one-third of depressive patients have LUTS (mostly OAB [
in some, voiding difficulty]) [
98], whereas antidepressant medication is known to cause urinary retention. In addition, many neurologic diseases affect the raphe (multiple sclerosis [
99], Parkinson’s disease/ dementia with Lewy bodies, multiple system atrophy, etc,). The lower urinary tract dysfunction (LUTD) in those diseases, at least to some degree, might also originate from lesion in the raphe [
14].
Brain diseases affecting the lower urinary tract function
The most important brain-derived LUT dysfunction is bladder (detrusor) overactivity (DO), which is the major cause of urinary urgency/frequency and incontinence. The incidence of DO increases along with age, presumably reflecting 'brain aging.' This is because in lesions above the brainstem, the micturition reflex arc is intact, and DO is considered an exaggerated micturition reflex. We here briefly review brain diseases affecting the PFC and other areas causing LUT dysfunction [
69], including stroke (a focal, single brain disease); and Alzheimer's disease (AD), white matter disease (WMD), and dementia with Lewy bodies (DLB, Parkinson's disease and more) (all of which are mostly diffuse brain diseases in older individuals, often overlapped with each other).
Focal, single brain diseases (stroke)
Stroke is common in the general population and is characterized as focal, single brain disease that commonly causes LUTD [
69]. LUTD in stroke may be a consequence of a direct involvement of neural structures that are part of the brain neural control of LUT as mentioned above. The consequence is urodynamic DO and resultant OAB;
i.e., urgency and frequency of micturition, and urge urinary incontinence [
UI]) [
100]. There is often a functional component (immobility and loss of initiative/cognition) [
101]. It is reported that DO appearing after experimental stroke requires mRNA synthesis in the PMC [
102]. The exaggeration of the micturition reflex might be brought about by decreased inhibition of the brain by acetylcholine and a D1 dopaminergic mechanism, and it might be further facilitated by glutamatergic and D2 dopaminergic mechanisms [
1,
2,
103].
Clinically, the sites of lesions that are responsible for brain-derived DO/LUTD have been investigated in patients with tumors and those with strokes (
Fig. 4A), and the results suggest that the sites are located in the PFC (also called 'the frontal micturition center'), the internal capsule (with a descending pathway from the PFC), and the basal ganglia (104
-106). Since a stroke can cause not only hemiplegia but also hemianopia and aphasia, stroke patients may first visit ophthalmology and other faculties. In a study of all-occasions strokes, the estimated incidence of LUTD among all strokes was 42%. LUTD in stroke patients commonly occurs due to a large lesion or a lesion that involves the frontal lobe; frequently when hemiplegia was present (indicating anterior lesion), less frequently when hemianopia and sensory aphasia were present (indicating less common posterior lesion); and with no right-left laterality; patients with infarct-hemorrhage showed almost no difference in LUTD [
107] (
Fig. 4B). Urodynamics showed that some of the stroke patient's DO resolved to a normal state. Five percent of stroke patients showed detrusor underactivity (DU) and urinary retention (also called 'brain shock'), which resolved to a normal state in most of the patients [
69,
107].
A recent case report described a man with herpes simplex encephalitis affecting the temporal and frontal cortices who presented with a combination of loss of bladder sensation and DO (without cognitive decline) [
108], which was typically presented in Andrew and Nathan's original cases [
105-
106].
In contrast to hemispheric stroke, patients who had experienced a brainstem stroke showed not only DO but also DU more commonly, which resolved to the normal state in some of the patients. The site of lesion responsible for the LUTD seemed to be the pontine tegmentum (adjacent to the PMC), which similar to the experimental observations [
109]. A recent fMRI study of seven patients with stroke (mostly lacuna in the basal ganglia) and OAB showed higher activation in the PAG (output area) and cerebellum, whereas activation in the PFC (inhibitory area) was minimum [
110].
Figure 4 Stroke (focal brain disease) and lower urinary tract dysfunction (LUTD). A: Lesions on brain CT or MRI in patients with LUTD; hemispheric lesion. Most of the patients had the lesions of the anterior and medial surface of the frontal lobe, the anterior edge of the paraventricular white matter, genu of the internal capsule, a large lesion of the putamen and, a large lesion of the thalamus adjacent to or including the genu of the internal capsule. B: Lesions on brain CT or MRI in patients with LUTD; brainstem lesion (adjacent to the PMC), similar to the experimental studies.
Notes: Figure 4A was cited from Reference 107; Figure 4B was cited from Reference 109.
Diffuse brain diseases in older individuals (AD, WMD, and DLB [Parkinson's disease plus])
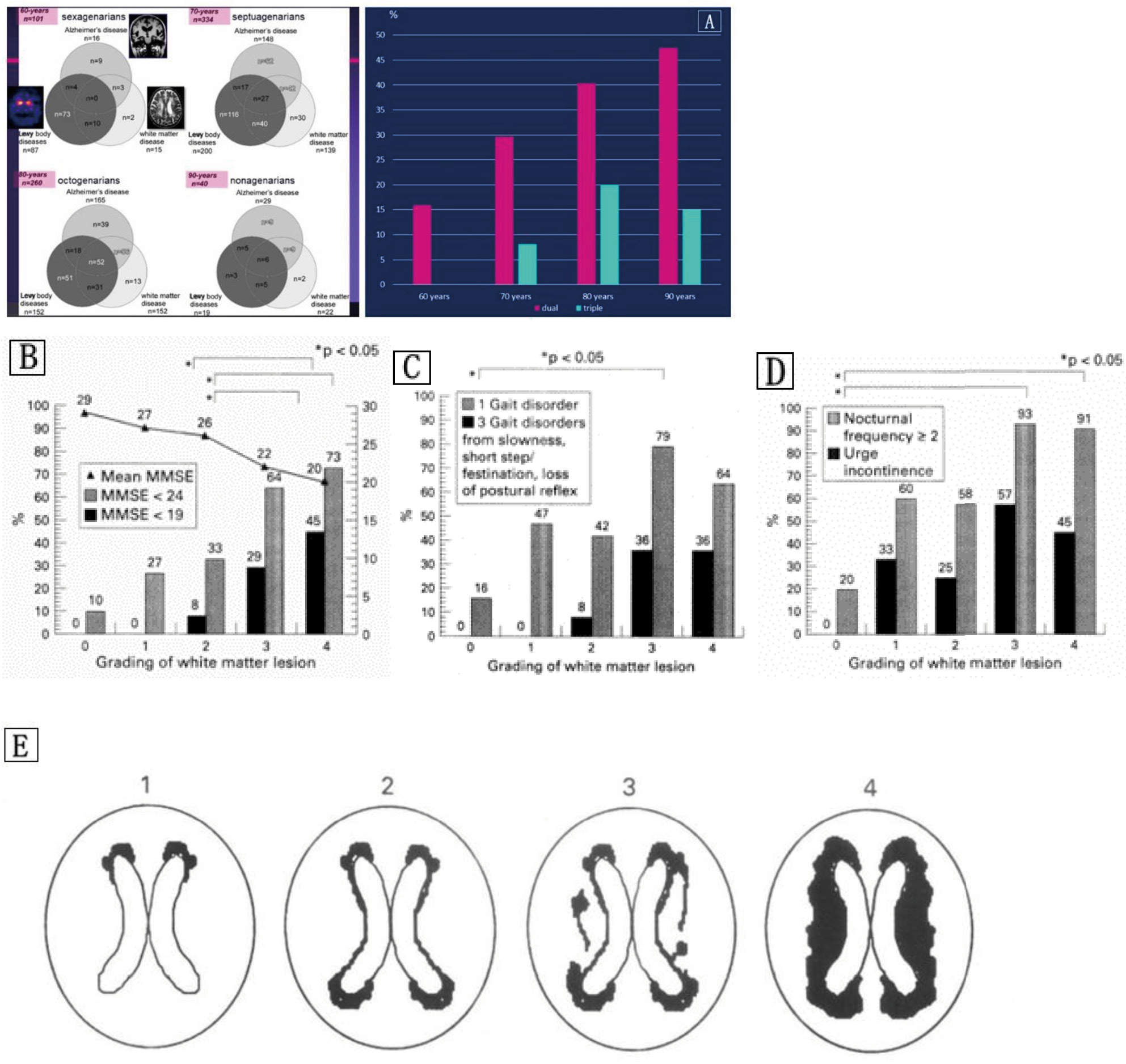
The major geriatric brain diseases are AD, WMD and DLB (Parkinson's disease plus), most of which are diffuse diseases and can overlap with each other. The estimated frequency of these diseases among octogenarians are WMD in up to 80%, AD in up to 33%, and DLB in up to 8%. A recent clinical-neuroimaging study using brain MRI, dopamine transporter (DAT) scans, and metaiodo-benzylguanidine (MIBG) myocardial scintigraphy suggested that among octogenarians who visited a university movement disorder/memory clinic, the percentage of those with dual diseases (a combination of AD [
for cognitive] and WMD [
for gait and OAB] is common) was 41%, and the percentage of those with triple diseases (AD, WMD, and DLB) was 20% [
111] (
Fig. 5A).
From the clinical perspective, individuals with AD may present with dementia alone (particularly in young cases). Gait disorder is rare in AD while OAB is noted in up to 40% of AD patients; one suspected mechanism of this is decreased cholinergic fibers in the brain. Muscarinic M3 receptor stimulation strongly contracted the bladder systemically (outside the blood-brain barrier [
BBB]), and muscarinic M1
,3 receptor stimulation relaxed the bladder centrally (within the BBB) [
112].
DLB is a form of Lewy body disease, and its clinical spectrum is wider than that in Parkinson's disease; for example, patients with DLB may have severe dysfunction in not only gait but also cognitive function and LUTD (mostly OAB and urinary incontinence, in up to 80% of patients) [
113]. The presence of LUTD in patients with DLB is thought to reflect depletions of brain dopaminergic [
84,
85,
112], cholinergic [
113], and serotonergic neurons [
96,
97,
114].
Figure 5 Geriatric brain diseases: Alzheimer's disease, white matter disease, and dementia with Lewy bodies (Parkinson's disease plus) (diffuse, overlap diseases) and LUTD. A: A clinical-neuroimaging study suggests that, among octogenarians who visited a university movement disorder/memory clinic, the frequency of dual diseases (a combination of Alzheimer's disease [AD, for cognitive] and white matter disease [WMD, for gait and OAB] is common) was 41% and triple diseases (AD, WMD, and dementia with Lewy bodies, DLB) was 20%. Cited from ref. 106. B: Cognitive disorder and WMD on MRI. MMSE: Mini-Mental State Examination. C: Gait disorder and WMD on MRI. D: Urinary dysfunction and WMD on MRI. E: Schematic presentation of the grading of white-matter lesions on MRI. Grade 0: none, Grade 1: punctate foci with high signal intensity in the white matter immediately at the top of the frontal horns of the lateral ventricles, Grade 2: white-matter lesions seen elsewhere but confined to the immediate subependymal region of the ventricles, Grade 3: periventricular as well as separate, discrete, deep white-matter foci of signal abnormality, and Grade 4: discrete white-matter foci that had become large and coalescent.
Notes: Figure B‒D were cited from Reference 115.
As mentioned above, WMD causes gait disorder and OAB in up to 80% of WMD patients, and to a lesser extent, mild cognitive impairment in older individuals (most patients present an MMSE score of ~15/30, normal: >24) (
Fig. 5B–D) [
115]. Among the three geriatric symptoms (gait, cognitive dysfunction, and OAB), OAB is the most common and an earlier symptom than the other two; in other words, WMD patients may visit a urologist first before the correct diagnosis is made by a neurologist. The lesion area in WMD is diffuse, and brain perfusion SPECT showed a significant decrease in blood flow in the PFC of WMD patients [
116]. Cholinergic neurons particularly in the frontal lobe were depleted in WMD [
117]. It was demonstrated that in older WMD individuals with OAB, (1) fMRI deactivation in the anterior cingulate gyrus adjacent to the PFC is more prominent in severe WMD [
118], and (2) OAB and frontal deactivation were prominent in the WMD patients with lesions in the anterior thalamic radiation and the superior longitudinal fasciculus [
118-
119] (
Fig. 5E).
In a geriatric clinic, normal-pressure hydrocephalus (NPH) may be thought of as a 'mimic' of WMD, since both WMD and NPH show a clinical triad of gait disturbance, memory deficit, and urinary incontinence (usually preceded by OAB). Since the OAB of individuals with NPH is potentially treatable by shunt surgery, these two disorders should be differentially diagnosed. The incidence of WMD versus NPH is approx. 10:1. Like WMD, NPH is a diffuse brain disease. In contrast, OAB and its recovery after shunt surgery in patients with NPH was shown by a statistical imaging analysis to be clearly related to frontal hypoperfusion [
120,
121].
CONCLUSION
This article reviewed the relationship between the brain and the bladder, i.e., cerebral control of the urinary storage/voiding cycle. Among autonomic nervous systems, LUT is the unique in terms of both afferent and efferent pathophysiology. Regarding afferent pathophysiology, sensation is measured by the single neuronal firing in experimental animals and by evoked potentials/functional neuroimaging in humans. Sphincter information goes up to precentral motor cortex and other brain areas, and bladder information goes up to the IC/ ACG and further to the PFC. Regarding efferent pathophysiology, detrusor overactivity ('exaggerated micturition reflex') occurs in various brain diseases (OAB). The turning 'off and on' of the brain-switch of micturition (PAG) appears to involve a bladder-inhibitory PFC-IC/ACG-hypothalamus-PAG pathway, with interconnection via the PFC with a PFC-nigrostriatal D1 dopaminergic pathway and a PFC-cerebellar pathway. These events have significant clinical impacts on patients and thus require the appropriate management.
References
- de Groat WC, Griffiths D, Yoshimura N. Neural control of the lower urinary tract. Compr Physiol. 2015 Jan;5(1):327–96. PMID: 25589273
- Andersson KE, Birder L, Chermansky C, Chess-Williams R, Fry C. Are there relevant animal models to set research priorities in LUTD? ICI-RS 2019. Neurourol Urodyn. 2020 Jul;39(Suppl 3 Suppl 3):S9–15. https://doi.org/10.1002/nau.24259 PMID: 32662562
- Drake MJ, Fowler CJ, Griffiths D, Mayer E, Paton JF, Birder L. Neural control of the lower urinary and gastrointestinal tracts: supraspinal CNS mechanisms. Neurourol Urodyn. 2010;29(1):119–27. https://doi.org/10.1002/nau.20841 PMID: 20025025
- Fowler CJ, Griffiths DJ. A decade of functional brain imaging applied to bladder control. Neurourol Urodyn. 2010;29(1):49–55. https://doi.org/10.1002/nau.20740 PMID: 19412958
- Griffiths DJ, Fowler CJ. The micturition switch and its forebrain influences. Acta Physiol (Oxf). 2013 Jan;207(1):93–109. https://doi.org/10.1111/apha.12019 PMID: 23164237
- Sakakibara R, Fowler CJ. Chapter 9: Brain disease. In: Fowler CJ, editor. Seminars in Clinical Neurology (by World Federation of Neurology). Neurologic bladder, bowel, and sexual function. Boston: Elsevier; 2001. pp. 229–43.
- Blok BF, Holstege G. The central control of micturition and continence: implications for urology. BJU Int. 1999 Mar;83(S2 Suppl 2):1–6. https://doi.org/10.1046/j.1464-410X.83.s2.2.x PMID: 10210596
- Sakakibara R, Nakazawa K, Shiba K, Nakajima Y, Uchiyama T, Yoshiyama M, et al. Firing patterns of micturition-related neurons in the pontine storage centre in cats. Auton Neurosci. 2002 Jul;99(1):24–30. https://doi.org/10.1016/S1566-0702(02)00055-3 PMID: 12171253
- Noto H, Roppolo JR, Steers WD, de Groat WC. Electrophysiological analysis of the ascending and descending components of the micturition reflex pathway in the rat. Brain Res. 1991 May;549(1):95–105. https://doi.org/10.1016/0006-8993(91)90604-T PMID: 1893257
- Kruse MN, Mallory BS, Noto H, Roppolo JR, de Groat WC. Modulation of the spinobulbospinal micturition reflex pathway in cats. Am J Physiol. 1992 Mar;262(3 Pt 2):R478–84. PMID: 1558219
- Liu Z, Sakakibara R, Nakazawa K, Uchiyama T, Yamamoto T, Ito T, et al. Micturition-related neuronal firing in the periaqueductal gray area in cats. Neuroscience. 2004;126(4):1075–82. https://doi.org/10.1016/j.neuroscience.2004.04.033 PMID: 15207340
- Zare A, Schipper S, Stein W, Temel Y, van Koeveringe GA, Jahanshahi A. Electrophysiological responses of the ventrolateral periaqueductal gray matter neurons towards peripheral bladder stimulation. Brain Res Bull. 2018 Sep;142:116–21. https://doi.org/10.1016/j.brainresbull.2018.07.009 PMID: 30016723
- Sugaya K, Ogawa Y, Hatano T, Nishijima S, Matsuyama K, Mori S. Ascending and descending brainstem neuronal activity during cystometry in decerebrate cats. Neurourol Urodyn. 2003;22(4):343–50. https://doi.org/10.1002/nau.10115 PMID: 12808711
- Ito T, Sakakibara R, Nakazawa K, Uchiyama T, Yamamoto T, Liu Z, et al. Effects of electrical stimulation of the raphe area on the micturition reflex in cats. Neuroscience. 2006 Nov;142(4):1273–80. https://doi.org/10.1016/j.neuroscience.2006.06.044 PMID: 16996219
- Rocha I, Silva-Carvalho L, Spyer KM. Effect of stimulation of anterior hypothalamic area on urinary bladder function of the anesthetized rat. Clin Auton Res. 2004 Aug;14(4):264–9. https://doi.org/10.1007/s10286-004-0212-0 PMID: 15316845
- Verstegen AM, Klymko N, Zhu L, Mathai JC, Kobayashi R, Venner A, et al. Non-Crh glutamatergic neurons in Barrington’s nucleus control micturition via glutamatergic afferents from the midbrain and hypothalamus. Curr Biol. 2019 Sep;29(17):2775–2789.e7. https://doi.org/10.1016/j.cub.2019.07.009 PMID: 31422881
- Sakakibara R, Nakazawa K, Uchiyama T, Yoshiyama M, Yamanishi T, Hattori T. Micturition-related electrophysiological properties in the substantia nigra pars compacta and the ventral tegmental area in cats. Auton Neurosci. 2002 Nov;102(1-2):30–8. https://doi.org/10.1016/S1566-0702(02)00180-7 PMID: 12492133
- Yamamoto T, Sakakibara R, Hashimoto K, Nakazawa K, Uchiyama T, Liu Z, et al. Striatal dopamine level increases in the urinary storage phase in cats: an in vivo microdialysis study. Neuroscience. 2005;135(1):299–303. https://doi.org/10.1016/j.neuroscience.2005.06.007 PMID: 16111828
- Yamamoto T, Sakakibara R, Nakazawa K, Uchiyama T, Shimizu E, Hattori T. Effects of electrical stimulation of the striatum on bladder activity in cats. Neurourol Urodyn. 2009;28(6):549–54. https://doi.org/10.1002/nau.20682 PMID: 19214990
- Sakakibara R, Nakazawa K, Uchiyama T, Yoshiyama M, Yamanishi T, Hattori T. Effects of subthalamic nucleus stimulation on the micturation reflex in cats. Neuroscience. 2003;120(3):871–5. https://doi.org/10.1016/S0306-4522(03)00319-1 PMID: 12895527
- Yamamoto T, Uchiyama T, Sakakibara R, Taniguchi J, Kuwabara S. The subthalamic activity and striatal monoamine are modulated by subthalamic stimulation. Neuroscience. 2014 Feb;259:43–52. https://doi.org/10.1016/j.neuroscience.2013.11.034 PMID: 24291727
- Yamamoto T, Sakakibara R, Uchiyama T, Kuwabara S. Subthalamic stimulation inhibits bladder contraction by modulating the local field potential and catecholamine level of the medial prefrontal cortex. Front Neurosci. 2020 Sep;14:917. https://doi.org/10.3389/fnins.2020.00917 PMID: 33013304
- Koyama K. Effects of amygdaloid and olfactory tubercle stimulation on efferent activities of the vesical branch of the pelvic nerve and the urethral branch of the pudendal nerve in dogs. Urol Int. 1991;47 Suppl 1:23–30. https://doi.org/10.1159/000282244 PMID: 1659014
- Yamamoto T, Sakakibara R, Nakazawa K, Uchiyama T, Shimizu E, Hattori T, et al. Neuronal activities of forebrain structures with respect to bladder contraction in cats. Neurosci Lett. 2010 Mar;473(1):42–7. https://doi.org/10.1016/j.neulet.2010.02.015 PMID: 20153810
- Brüggemann J, Vahle-Hinz C, Kniffki KD. Representation of the urinary bladder in the lateral thalamus of the cat. J Neurophysiol. 1993 Aug;70(2):482–91. https://doi.org/10.1152/jn.1993.70.2.482 PMID: 8410150
- Robbins MT, Uzzell TW, Aly S, Ness TJ. Characterization of thalamic neuronal responses to urinary bladder distention, including the effect of acute spinal lesions in the rat. J Pain. 2006 Mar;7(3):218–24. https://doi.org/10.1016/j.jpain.2005.10.012 PMID: 16516828
- Sasaki M. Role of Barrington’s nucleus in micturition. J Comp Neurol. 2005 Dec;493(1):21–6. https://doi.org/10.1002/cne.20719 PMID: 16255005
- Sasaki M. Properties of Barrington’s neurones in cats: units that fire inversely with micturition contraction. Brain Res. 2005 Feb;1033(1):41–50. https://doi.org/10.1016/j.brainres.2004.11.016 PMID: 15680338
- Ito H, Sales AC, Fry CH, Kanai AJ, Drake MJ, Pickering AE. Probabilistic, spinally-gated control of bladder pressure and autonomous micturition by Barrington’s nucleus CRH neurons. eLife. 2020 Apr;9:e56605. https://doi.org/10.7554/eLife.56605 PMID: 32347794
- Keller JA, Chen J, Simpson S, Wang EH, Lilascharoen V, George O, et al. Voluntary urination control by brainstem neurons that relax the urethral sphincter. Nat Neurosci. 2018 Sep;21(9):1229–38. https://doi.org/10.1038/s41593-018-0204-3 PMID: 30104734
- Gjone R. Excitatory and inhibitory bladder responses to stimulation of ‘limbic’, diencephalic and mesencephalic structures in the cat. Acta Physiol Scand. 1966;66(1):91–102. https://doi.org/10.1111/j.1748-1716.1966.tb03171.x PMID: 5327579
- Nakagawa S. Onuf’s nucleus of the sacral cord in a South American monkey (Saimiri): its location and bilateral cortical input from area 4. Brain Res. 1980 Jun;191(2):337–44. https://doi.org/10.1016/0006-8993(80)91285-8 PMID: 6769542
- Sem-Jacobson CW. Depth electrographic stimulation of the human brain and behavior. Springfield: Thomas; 1968.
- Patra S, Valls L, Heredia G, Burdette D, Elisevich K. Human left anterior cingulate stimulation elicits a reproducible micturition response. Stereotact Funct Neurosurg. 2019;97(4):278–81. https://doi.org/10.1159/000503886 PMID: 31751999
- Brusa L, Finazzi Agrò E, Petta F, Sciobica F, Torriero S, Lo Gerfo E, et al. Effects of inhibitory rTMS on bladder function in Parkinson’s disease patients. Mov Disord. 2009 Feb;24(3):445–8. https://doi.org/10.1002/mds.22434 PMID: 19133657
- Fukuyama H, Matsuzaki S, Ouchi Y, Yamauchi H, Nagahama Y, Kimura J, et al. Neural control of micturition in man examined with single photon emission computed tomography using 99mTc-HMPAO. Neuroreport. 1996 Nov;7(18):3009–12. https://doi.org/10.1097/00001756-199611250-00042 PMID: 9116229
- Blok BF, Willemsen AT, Holstege G. A PET study on brain control of micturition in humans. Brain. 1997 Jan;120(Pt 1):111–21. https://doi.org/10.1093/brain/120.1.111 PMID: 9055802
- Athwal BS, Berkley KJ, Hussain I, Brennan A, Craggs M, Sakakibara R, et al. Brain responses to changes in bladder volume and urge to void in healthy men. Brain. 2001 Feb;124(Pt 2):369–77. https://doi.org/10.1093/brain/124.2.369 PMID: 11157564
- DasGupta R, Kavia RB, Fowler CJ. Cerebral mechanisms and voiding function. BJU Int. 2007 Apr;99(4):731–4. https://doi.org/10.1111/j.1464-410X.2007.06749.x PMID: 17378838
- Jarrahi B, Mantini D, Balsters JH, Michels L, Kessler TM, Mehnert U, et al. Differential functional brain network connectivity during visceral interoception as revealed by independent component analysis of fMRI TIME-series. Hum Brain Mapp. 2015 Nov;36(11):4438–68. https://doi.org/10.1002/hbm.22929 PMID: 26249369
- Coolen RL, Groenendijk IM, Blok BF. Recent advances in neuroimaging of bladder, bowel and sexual function. Curr Opin Urol. 2020 Jul;30(4):480–5. https://doi.org/10.1097/MOU.0000000000000772 PMID: 32427628
- Jarrahi B, Kollias S. Effects of visceral interoception on topological properties of the brain – A graph theory analysis of resting state fMRI. Annu Int Conf IEEE Eng Med Biol Soc. 2020 Jul;2020:1116–9. https://doi.org/10.1109/EMBC44109.2020.9175465 PMID: 33018182
- Pang D, Gao Y, Liao L. Responses of functional brain networks to bladder control in healthy adults: a study using regional homogeneity combined with independent component analysis methods. Int Urol Nephrol. 2021 May;53(5):883–91. https://doi.org/10.1007/s11255-020-02742-1 PMID: 33523398
- Tsunoyama K, Sakakibara R, Takahashi O, Sugiyama M, Uchiyama T, Tateno F, et al. How the bladder senses? A five-grade measure. Low Urin Tract Symptoms. 2013 Jan;5(1):17–22. https://doi.org/10.1111/j.1757-5672.2012.00156.x PMID: 26663243
- Sakakibara R, Tateno F, Sugiyama M, Takahashi O, Nishimura H, Kishi M, et al. How to measure bladder sensation in peripheral nerve diseases? Curr Bladder Dysfunct Rep. 2017;12(4):241–5. https://doi.org/10.1007/s11884-017-0451-2.
- Tateno F, Sakakibara R, Aiba Y, Takahashi O, Shimizu A, Oki T. Increased bladder sensation without detrusor overactivity revisited: use of a five-grade sensory measure. Low Urin Tract Symptoms. 2020 May;12(2):162–6. https://doi.org/10.1111/luts.12298 PMID: 31833660
- Sakakibara R, Tsunoyama K, Takahashi O, Sugiyama M, Kishi M, Ogawa E, et al. Real-time measurement of oxyhemoglobin concentration changes in the frontal micturition area: an fNIRS study. Neurourol Urodyn. 2010 Jun;29(5):757–64. https://doi.org/10.1002/nau.20815 PMID: 20583001
- Sakakibara R, Tateno F, Yano M, Takahashi O, Sugiyama M, Ogata T, et al. Imidafenacin on bladder and cognitive function in neurologic OAB patients. Clin Auton Res. 2013 Aug;23(4):189–95. https://doi.org/10.1007/s10286-013-0200-3 PMID: 23820664
- Sakakibara R, Tateno F, Yano M, Takahashi O, Aiba Y, Yamamoto T. Fesoterodine normalizes the brain function in overactive bladder patients due to central nervous system lesion: A real-time measure of oxyhemoglobin concentration changes during urodynamics. Int J Urol. 2019 Oct;26(10):1014–5. https://doi.org/10.1111/iju.14072 PMID: 31309606
- Wyndaele JJ. Studies on sensory threshold of different parts of the lower urinary tract measured electrically. Eur Urol. 1991;19(2):121–4. https://doi.org/10.1159/000473599 PMID: 2022214
- Haldeman S, Bradley WE, Bhatia NN, Johnson BK. Pudendal evoked responses. Arch Neurol. 1982 May;39(5):280–3. https://doi.org/10.1001/archneur.1982.00510170022006 PMID: 7073545
- McGee MJ, Swan BD, Danziger ZC, Amundsen CL, Grill WM. Multiple reflex pathways contribute to bladder activation by intraurethral stimulation in persons with spinal cord injury. Urology. 2017 Nov;109:210–5. https://doi.org/10.1016/j.urology.2017.07.041 PMID: 28801220
- Markland C, Bradley W, Chou S, Merrill D, Westgate H. Sacral nerve stimulation. A diagnostic test of bladder innervation. Br J Urol. 1971 Aug;43(4):453–9. https://doi.org/10.1111/j.1464-410X.1971.tb12068.x PMID: 4937823
- Averbeck MA, Moreno-Palacios J, Aparicio A. Is there a role for sacral neuromodulation in patients with neurogenic lower urinary tract dysfunction? Int Braz J Urol. 2020;46(6):891–901. https://doi.org/10.1590/s1677-5538.ibju.2020.99.10 PMID: 32758301
- Assmann R, Douven P, Kleijnen J, van Koeveringe GA, Joosten EA, Melenhorst J, et al. Stimulation parameters for sacral neuromodulation on lower urinary tract and bowel dysfunction-related clinical outcome: A systematic review. Neuromodulation. 2020 Dec;23(8):1082–93. https://doi.org/10.1111/ner.13255 PMID: 32830414
- Abouassaly R, Liu G, Yamada Y, Ukimura O, Daneshgari F. Efficacy of a novel device for assessment of autonomic sensory function in the rat bladder. J Urol. 2008 Mar;179(3):1167–72. https://doi.org/10.1016/j.juro.2007.10.027 PMID: 18206176
- Bicer F, Kim JY, Horowitz A, Daneshgari F, Liu G. Assessment of bladder sensation in mice with a novel device. Urology. 2014 Aug;84(2):490.e1–6. https://doi.org/10.1016/j.urology.2014.04.024 PMID: 24958485
- De Wachter S, Van Meel TD, Wyndaele JJ. Study of the afferent nervous system and its evaluation in women with impaired detrusor contractility treated with bethanechol. Urology. 2003 Jul;62(1):54–8. https://doi.org/10.1016/S0090-4295(03)00246-2 PMID: 12837422
- Yokoyama T, Nozaki K, Fujita O, Nose H, Inoue M, Kumon H. Role of C afferent fibers and monitoring of intravesical resiniferatoxin therapy for patients with idiopathic detrusor overactivity. J Urol. 2004 Aug;172(2):596–600. https://doi.org/10.1097/01.ju.0000132769.71014.b5 PMID: 15247740
- Kenton K, Simmons J, FitzGerald MP, Lowenstein L, Brubaker L. Urethral and bladder current perception thresholds: normative data in women. J Urol. 2007 Jul;178(1):189–92. https://doi.org/10.1016/j.juro.2007.03.032 PMID: 17499783
- Kenton K, Lowenstein L, Brubaker L. Tolterodine causes measurable restoration of urethral sensation in women with urge urinary incontinence. Neurourol Urodyn. 2010 Apr;29(4):555–7. https://doi.org/10.1002/nau.20804 PMID: 19771598
- Van Meel TD, De Wachter S, Wyndaele JJ. The effect of intravesical oxybutynin on the ice water test and on electrical perception thresholds in patients with neurogenic detrusor overactivity. Neurourol Urodyn. 2010 Mar;29(3):391–4. https://doi.org/10.1002/nau.20785 PMID: 19787712
- Fujihara A, Ukimura O, Iwata T, Miki T. Neuroselective measure of the current perception threshold of A-delta and C-fiber afferents in the lower urinary tract. Int J Urol. 2011 May;18(5):341–9. https://doi.org/10.1111/j.1442-2042.2011.02749.x PMID: 21443728
- Vijaya G, Digesu GA, Derpapas A, Hendricken C, Fernando R, Khullar V. Antimuscarinic effects on current perception threshold: a prospective placebo control study. Neurourol Urodyn. 2012 Jan;31(1):75–9. https://doi.org/10.1002/nau.21194 PMID: 22038939
- van der Lely S, Kessler TM, Mehnert U, Liechti MD. Scalp topography of lower urinary tract sensory evoked potentials. Brain Topogr. 2020 Nov;33(6):693–709. https://doi.org/10.1007/s10548-020-00796-z PMID: 33067692
- Matsushita M, Nakasato N, Nakagawa H, Kanno A, Kaiho Y, Arai Y. Primary somatosensory evoked magnetic fields elicited by sacral surface electrical stimulation. Neurosci Lett. 2008 Jan;431(1):77–80. https://doi.org/10.1016/j.neulet.2007.11.025 PMID: 18162313
- Bradley WE. Cerebro-cortical innervation of the urinary bladder. Tohoku J Exp Med. 1980 May;131(1):7–13. https://doi.org/10.1620/tjem.131.7 PMID: 6250250
- Haldeman S, Bradley WE, Bhatia NN, Johnson BK. Pudendal evoked responses. Arch Neurol. 1982 May;39(5):280–3. https://doi.org/10.1001/archneur.1982.00510170022006 PMID: 7073545
- Sakakibara R. Lower urinary tract dysfunction in patients with brain lesions. Handb Clin Neurol. 2015;130:269–87. https://doi.org/10.1016/B978-0-444-63247-0.00015-8 PMID: 26003249
- Michels L, Blok BF, Gregorini F, Kurz M, Schurch B, Kessler TM, et al. Supraspinal control of urine storage and micturition in men—an fMRI study. Cereb Cortex. 2015 Oct;25(10):3369–80. https://doi.org/10.1093/cercor/bhu140 PMID: 24969474
- Zhao L, Liao L, Gao Y. Brain functional connectivity during storage based on resting state functional magnetic resonance imaging with synchronous urodynamic testing in healthy volunteers. Brain Imaging Behav. 2020;•••: https://doi.org/10.1007/s11682-020-00362-y PMID: 32725470
- Groenendijk IM, Mehnert U, Groen J, Clarkson BD, Scheepe JR, Blok BF. A systematic review and activation likelihood estimation meta-analysis of the central innervation of the lower urinary tract: pelvic floor motor control and micturition. PLoS One. 2021 Feb;16(2):e0246042. https://doi.org/10.1371/journal.pone.0246042 PMID: 33534812
- Tadic SD, Griffiths D, Schaefer W, Resnick NM. Abnormal connections in the supraspinal bladder control network in women with urge urinary incontinence. Neuroimage. 2008 Feb;39(4):1647–53. https://doi.org/10.1016/j.neuroimage.2007.10.059 PMID: 18089297
- Griffiths D, Tadic SD. Bladder control, urgency, and urge incontinence: evidence from functional brain imaging. Neurourol Urodyn. 2008;27(6):466–74. https://doi.org/10.1002/nau.20549 PMID: 18092336
- Tai C, Wang J, Jin T, Wang P, Kim SG, Roppolo JR, et al. Brain switch for reflex micturition control detected by FMRI in rats. J Neurophysiol. 2009 Nov;102(5):2719–30. https://doi.org/10.1152/jn.00700.2009 PMID: 19741099
- Yao J, Zhang Q, Liao X, Li Q, Liang S, Li X, et al. A corticopontine circuit for initiation of urination. Nat Neurosci. 2018 Nov;21(11):1541–50. https://doi.org/10.1038/s41593-018-0256-4 PMID: 30361547
- Haruta H, Sakakibara R, Ogata T, Panicker J, Fowler CJ, Tateno F, et al. Inhibitory control task is decreased in vascular incontinence patients. Clin Auton Res. 2013 Apr;23(2):85–9. https://doi.org/10.1007/s10286-013-0187-9 PMID: 23334165
- Haruta H, Sakakibara R, Ogata T, Tateno F, Kishi M, Aiba Y, et al. Frontal executive function and the bladder: A study of dementia with Lewy bodies. Neurol Clin Neurosci. 2018;7(1):22–5. https://doi.org/10.1111/ncn3.12237.
- Choi EY, Tanimura Y, Vage PR, Yates EH, Haber SN. Convergence of prefrontal and parietal anatomical projections in a connectional hub in the striatum. Neuroimage. 2017 Feb;146:821–32. https://doi.org/10.1016/j.neuroimage.2016.09.037 PMID: 27646127
- Shepherd GM, Griller S. Handbook of brain microcircuits. Oxford: Oxford University Press; 2010.ISBN: 978-0190636111. https://doi.org/10.1093/med/9780195389883.001.0001
- Hupalo S, Martin AJ, Green RK, Devilbiss DM, Berridge CW. Prefrontal corticotropin-releasing factor (CRF) neurons act locally to modulate frontostriatal cognition and circuit function. J Neurosci. 2019 Mar;39(11):2080–90. https://doi.org/10.1523/JNEUROSCI.2701-18.2019 PMID: 30651328
- Sha Z, Versace A, Edmiston EK, Fournier J, Graur S, Greenberg T, et al. Functional disruption in prefrontal-striatal network in obsessive-compulsive disorder. Psychiatry Res Neuroimaging. 2020 Jun;300:111081. https://doi.org/10.1016/j.pscychresns.2020.111081 PMID: 32344156
- Yamamoto T, Sakakibara R, Nakazawa K, Uchiyama T, Shimizu E, Hattori T. Effects of electrical stimulation of the striatum on bladder activity in cats. Neurourol Urodyn. 2009;28(6):549–54. https://doi.org/10.1002/nau.20682 PMID: 19214990
- Sakakibara R, Nakazawa K, Uchiyama T, Yoshiyama M, Yamanishi T, Hattori T. Effects of subthalamic nucleus stimulation on the micturation reflex in cats. Neuroscience. 2003;120(3):871–5. https://doi.org/10.1016/S0306-4522(03)00319-1 PMID: 12895527
- Herzog J, Weiss PH, Assmus A, Wefer B, Seif C, Braun PM, et al. Improved sensory gating of urinary bladder afferents in Parkinson’s disease following subthalamic stimulation. Brain. 2008 Jan;131(Pt 1):132–45. PMID: 17977862
- Sakakibara R, Kishi M, Ogawa E, Tateno F, Uchiyama T, Yamamoto T, et al. Bladder, bowel, and sexual dysfunction in Parkinson’s disease. Parkinsons Dis. 2011;2011:924605. https://doi.org/10.4061/2011/924605 PMID: 21918729
- Sakakibara R, Tateno F, Yamamoto T, Uchiyama T, Yamanishi T. Urological dysfunction in synucleinopathies: epidemiology, pathophysiology and management. Clin Auton Res. 2018 Feb;28(1):83–101. https://doi.org/10.1007/s10286-017-0480-0 PMID: 29124503
- Terayama K, Sakakibara R, Ogawa A, Haruta H, Akiba T, Nagao T, et al. Weak detrusor contractility correlates with motor disorders in Parkinson’s disease. Mov Disord. 2012 Dec;27(14):1775–80. https://doi.org/10.1002/mds.25225 PMID: 23080035
- Benagiano V, Rizzi A, Lorusso L, Flace P, Saccia M, Cagiano R, et al. The functional anatomy of the cerebrocerebellar circuit: A review and new concepts. J Comp Neurol. 2018 Apr;526(5):769–89. https://doi.org/10.1002/cne.24361 PMID: 29238972
- Beuriat PA, Cohen-Zimerman S, Smith GN, Krueger F, Gordon B, Grafman J. A new insight on the role of the cerebellum for executive functions and emotion processing in adults. Front Neurol. 2020 Dec;11:593490. https://doi.org/10.3389/fneur.2020.593490 PMID: 33424746
- Huang TF, Yang CP, Yang SL. The role of the fastigial nucleus in bladder control. Exp Neurol. 1979 Dec;66(3):674–81. https://doi.org/10.1016/0014-4886(79)90212-7 PMID: 488245
- Huang TF, Yang CP, Yang SL. The role of the fastigial nucleus in bladder control. Exp Neurol. 1979 Dec;66(3):674–81. https://doi.org/10.1016/0014-4886(79)90212-7 PMID: 488245
- Tateno F, Sakakibara R, Sugiyama M, Kishi M, Ogawa E, Takahashi O, et al. Lower urinary tract function in spinocerebellar ataxia 6. Low Urin Tract Symptoms. 2012 Jan;4(1):41–4. https://doi.org/10.1111/j.1757-5672.2011.00111.x PMID: 26676458
- Tai C, Wang J, Jin T, Wang P, Kim SG, Roppolo JR, et al. Brain switch for reflex micturition control detected by FMRI in rats. J Neurophysiol. 2009 Nov;102(5):2719–30. https://doi.org/10.1152/jn.00700.2009 PMID: 19741099
- Hornung JP. The human raphe nuclei and the serotonergic system. J Chem Neuroanat. 2003 Dec;26(4):331–43. https://doi.org/10.1016/j.jchemneu.2003.10.002 PMID: 14729135
- de Groat WC. Influence of central serotonergic mechanisms on lower urinary tract function. Urology. 2002 May;59(5 Suppl 1):30–6. https://doi.org/10.1016/S0090-4295(01)01636-3 PMID: 12007520
- Chiba H, Kitta T, Ohmura Y, Higuchi M, Kon M, Nakamura M, et al. Serotonin in the rat prefrontal cortex controls the micturition reflex through 5-hydroxytryptamine 2A and 5-hydroxytryptamine 7 receptors. Int J Urol. 2020 Aug;27(8):684–9. https://doi.org/10.1111/iju.14267 PMID: 32533581
- Sakakibara R, Ito T, Yamamoto T, Uchiyama T, Yamanishi T, Kishi M, et al. Depression, anxiety and the bladder. Low Urin Tract Symptoms. 2013 Sep;5(3):109–20. https://doi.org/10.1111/luts.12018 PMID: 26663445
- Carandini T, Mancini M, Bogdan I, Rae CL, Barritt AW, Sethi A, et al. Disruption of brainstem monoaminergic fibre tracts in multiple sclerosis as a putative mechanism for cognitive fatigue: a fixel-based analysis. Neuroimage Clin. 2021;30:102587. https://doi.org/10.1016/j.nicl.2021.102587;Onlineaheadofprint. PMID: 33610097
- Abrams P, Cardozo L, Fall M, Griffiths D, Rosier P, Ulmsten U, et al.; Standardisation Sub-Committee of the International Continence Society. The standardisation of terminology of lower urinary tract function: report from the Standardisation Sub-committee of the International Continence Society. Am J Obstet Gynecol. 2002 Jul;187(1):116–26. https://doi.org/10.1067/mob.2002.125704 PMID: 12114899
- Sakakibara R, Uchiyama T, Yamanishi T, Kishi M. Dementia and lower urinary dysfunction: with a reference to anticholinergic use in elderly population. Int J Urol. 2008 Sep;15(9):778–88. https://doi.org/10.1111/j.1442-2042.2008.02109.x PMID: 18643858
- Yokoyama O, Yotsuyanagi S, Akino H, Moriyama H, Matsuta Y, Namiki M. RNA synthesis in pons necessary for maintenance of bladder overactivity after cerebral infarction in rat. J Urol. 2003 May;169(5):1878–84. https://doi.org/10.1097/01.ju.0000052371.19582.5a PMID: 12686866
- Yokoyama O, Yoshiyama M, Namiki M, de Groat WC. Changes in dopaminergic and glutamatergic excitatory mechanisms of micturition reflex after middle cerebral artery occlusion in conscious rats. Exp Neurol. 2002 Jan;173(1):129–35. https://doi.org/10.1006/exnr.2001.7833 PMID: 11771945
- Ueki K. Disturbances of micturition observed in some patients with brain tumour. Neurol Med Chir (Tokyo). 1960;2(1-2):25–33. https://doi.org/10.2176/nmc.2.25
- Andrew J, Nathan PW. Lesions on the anterior frontal lobes and disturbances of micturition and defaecation. Brain. 1964 Jun;87(2):233–62. https://doi.org/10.1093/brain/87.2.233 PMID: 14188274
- Andrew J, Nathan PW. The cerebral control of micturition. Proc R Soc Med. 1965 Jul;58(7):553–5. https://doi.org/10.1177/003591576505800733 PMID: 19994438
- Sakakibara R, Hattori T, Yasuda K, Yamanishi T. Micturitional disturbance after acute hemispheric stroke: analysis of the lesion site by CT and MRI. J Neurol Sci. 1996 Apr;137(1):47–56. https://doi.org/10.1016/0022-510X(95)00322-S PMID: 9120487
- Tateno F, Sakakibara R, Yano M, Takahashi O, Sugiyama M, Kishi M, et al. A young man with herpes simplex encephalitis: andrew and Nathan type urodynamic abnormality. Bladder (San Franc). 2014;1(1):e4. https://doi.org/10.14440/bladder.2014.25.
- Sakakibara R, Hattori T, Yasuda K, Yamanishi T. Micturitional disturbance and the pontine tegmental lesion: urodynamic and MRI analyses of vascular cases. J Neurol Sci. 1996 Sep;141(1-2):105–10. https://doi.org/10.1016/0022-510X(96)00079-2 PMID: 8880701
- Kreydin EI, Gad P, Gao B, Liu CY, Ginsberg DA, Jann K. The effect of stroke on micturition associated brain activity: A pilot fMRI study. Neurourol Urodyn. 2020 Nov;39(8):2198–205. https://doi.org/10.1002/nau.24473 PMID: 32761953
- Sakakibara R, Tateno F, Aiba Y, Ogata T, Terada H, Inaoka T, et al. Prevalence of triple/dual disease (Alzheimer’s disease, Lewy body disease, and white matter disease). Neurol Clin Neurosci. 2020;8(4):171–6. https://doi.org/10.1111/ncn3.12377.
- Tateno F, Sakakibara R, Ogata T, Kishi M, Tsuyusaki Y, Takahashi O, et al. Lower urinary tract function in dementia with Lewy bodies (DLB). Mov Disord. 2015 Mar;30(3):411–5. https://doi.org/10.1002/mds.25985 PMID: 25356960
- Kono M, Nakamura Y, Ishiura Y, Komatsu K, Kontani H, Namiki M. Central muscarinic receptor subtypes regulating voiding in rats. J Urol. 2006 Jan;175(1):353–7. https://doi.org/10.1016/S0022-5347(05)00004-2 PMID: 16406941
- Sakakibara R, Ogata T, Aiba Y, Tateno F, Uchiyama T, Yamamoto T. Does depression contribute to the bladder and bowel complaint in Parkinson’s disease patients? Mov Disord Clin Pract (Hoboken). 2020 Dec;8(2):240–4. https://doi.org/10.1002/mdc3.13124 PMID: 33553494
- Sakakibara R, Hattori T, Uchiyama T, Yamanishi T. Urinary function in elderly people with and without leukoaraiosis: relation to cognitive and gait function. J Neurol Neurosurg Psychiatry. 1999 Nov;67(5):658–60. https://doi.org/10.1136/jnnp.67.5.658 PMID: 10519875
- Hanyu H, Shimuzu S, Tanaka Y, Takasaki M, Koizumi K, Abe K. Cerebral blood flow patterns in Binswanger’s disease: a SPECT study using three-dimensional stereotactic surface projections. J Neurol Sci. 2004 May;220(1-2):79–84. https://doi.org/10.1016/j.jns.2004.02.011 PMID: 15140610
- Richter N, Michel A, Onur OA, Kracht L, Dietlein M, Tittgemeyer M, et al. White matter lesions and the cholinergic deficit in aging and mild cognitive impairment. Neurobiol Aging. 2017 May;53:27–35. https://doi.org/10.1016/j.neurobiolaging.2017.01.012 PMID: 28208063
- Tadic SD, Griffiths D, Murrin A, Schaefer W, Aizenstein HJ, Resnick NM. Brain activity during bladder filling is related to white matter structural changes in older women with urinary incontinence. Neuroimage. 2010 Jul;51(4):1294–302. https://doi.org/10.1016/j.neuroimage.2010.03.016 PMID: 20302947
- Kuchel GA, Moscufo N, Guttmann CR, Zeevi N, Wakefield D, Schmidt J, et al. Localization of brain white matter hyperintensities and urinary incontinence in community-dwelling older adults. J Gerontol A Biol Sci Med Sci. 2009 Aug;64(8):902–9. https://doi.org/10.1093/gerona/glp037 PMID: 19386575
- Sakakibara R, Uchida Y, Ishii K, Kazui H, Hashimoto M, Ishikawa M, et al. the members of SINPHONI (Study of Idiopathic Normal Pressure Hydrocephalus On Neurological Improvement). Correlation of right frontal hypoperfusion and urinary dysfunction in iNPH: A SPECT study. Dement Geriatr Cogn Disord. 2011;32:1–10. https://doi.org/10.1159/000328972.
- Sakakibara R, Uchida Y, Ishii K, Hashimoto M, Ishikawa M, Kazui H, et al.; Members of SINPHONI (Study of Idiopathic Normal Pressure Hydrocephalus On Neurological Improvement). Bladder recovery relates with increased mid-cingulate perfusion after shunt surgery in idiopathic normal-pressure hydrocephalus: a single-photon emission tomography study. Int Urol Nephrol. 2016 Feb;48(2):169–74. https://doi.org/10.1007/s11255-015-1162-2 PMID: 26578001