Research Articles
Clinical utilization patterns of alvimopan in a contemporary cohort of patients undergoing radical cystectomy
Abstract 61 | HTML Downloads 45 PDF Downloads 31 | DOI https://doi.org/10.14440/bladder.2015.48Page e11
Disparities in overall and urothelial carcinoma specific mortality associated with healthcare insurance status
Abstract 76 | HTML Downloads 36 PDF Downloads 34 | DOI https://doi.org/10.14440/bladder.2015.39Page e10
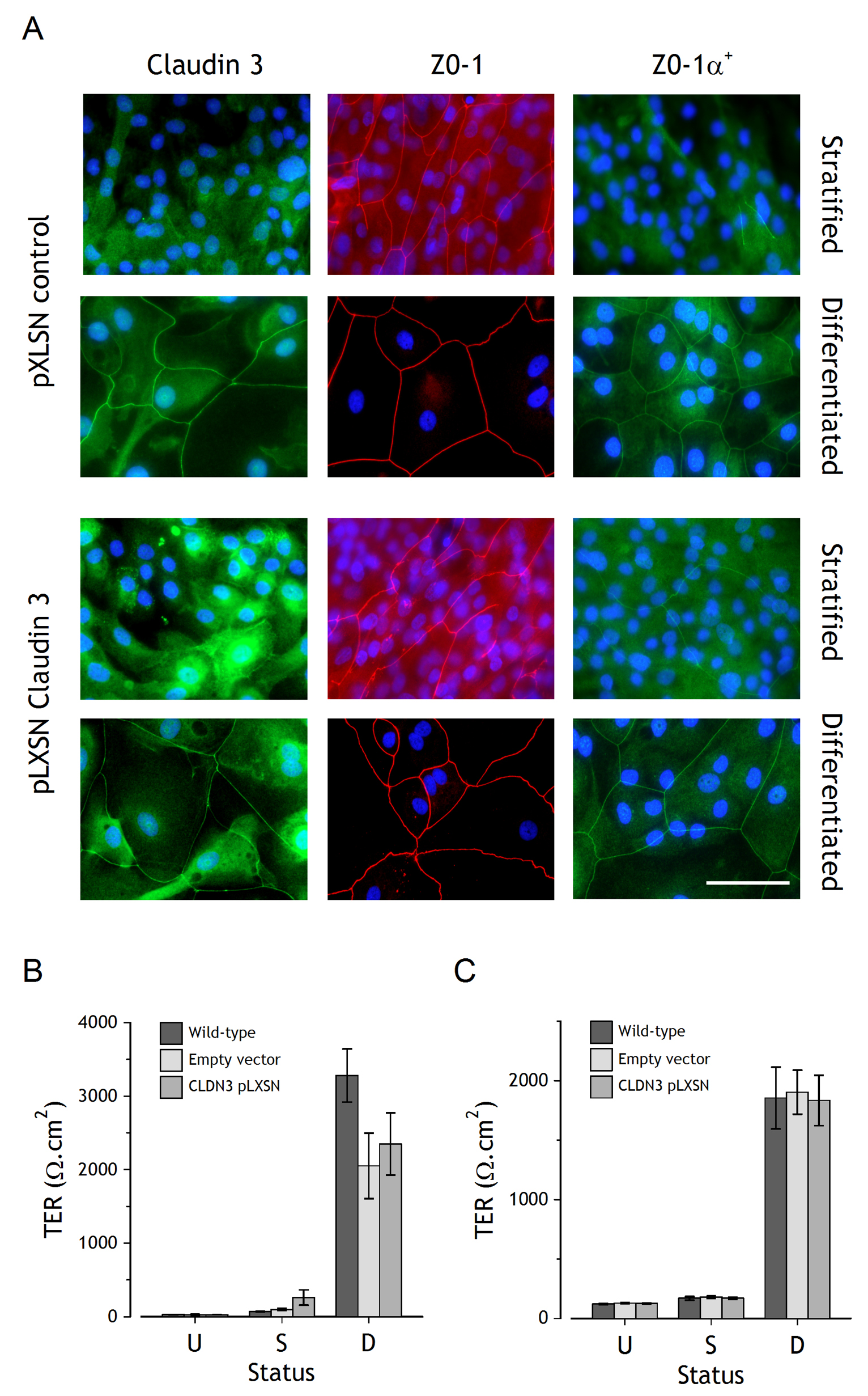
The human urothelial tight junction: claudin 3 and the ZO-1α+ switch
Abstract 136 | HTML Downloads 29 PDF Downloads 67 | DOI https://doi.org/10.14440/bladder.2015.33Page e9
Data do not support the use of elevated urinary nerve growth factor and fractalkine levels as diagnostic and prognostic biomarkers for women with overactive bladder
Abstract 65 | HTML Downloads 37 PDF Downloads 28 | DOI https://doi.org/10.14440/bladder.2015.36Page e8